海外知识产权保护之知识产权注册
定义
知识产权是指人们就其智力劳动成果所依法享有的专有权利,通常是国家赋予创造者对其智力成果在一定时期内享有的专有权或独占权。知识产权从本质上说是一种无形财产权,他的客体是智力成果或是知识产品,是一种无形财产或者一种没有形体的精神财富,是创造性的智力劳动所创造的劳动成果。
类型



注册流程
常见的知识产权包括专利权、商标权、著作权、工业品外观设计。其中,除了著作权无需注册便可获得保护以外,专利、商标和工业品外观设计的外海注册申请,具备较完善的国际注册流程。
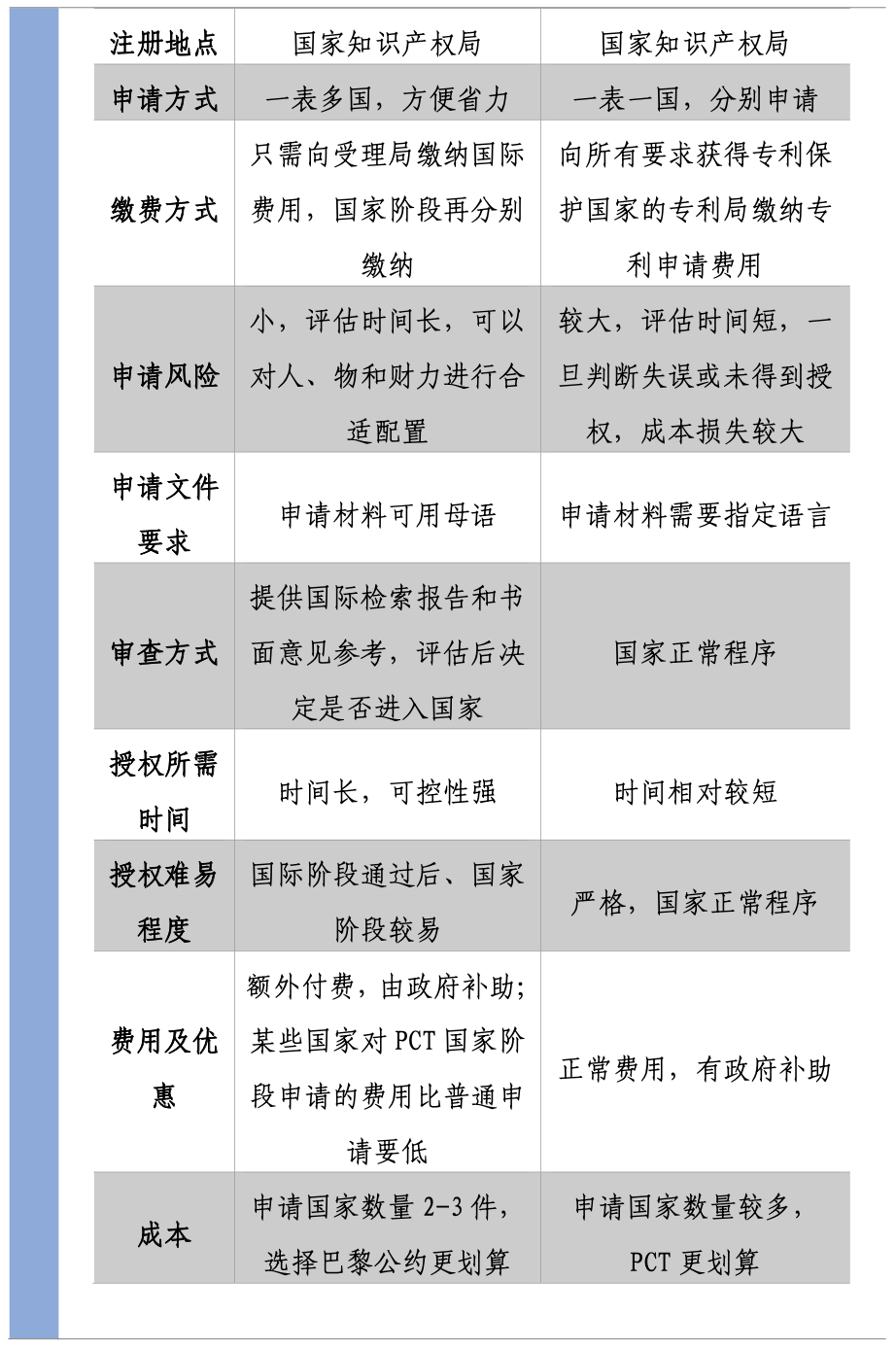
(一)海外专利注册流程——专利合作条约(PCT)
PCT体系为寻求跨国专利保护的申请人提供了便捷的程序,具有诸多益处。递交一份申请即可在多个国家抢先注册专利。

(二)国际商标注册流程——马德里体系
马德里体系为在多个辖区获得和维持商标保护提供了一种便捷的程序。该程序可以通过一次国际商标申请,便可 以获得多个指定国家的商标保护(最多涵盖116个国家)。

(三)国际工业设计注册流程——海牙体系
海牙体系使成员国的申请人能够通过向产权组织提交 单一申请在多个国家或地区同时申请工业品外观设计保护。 值得注意的是,中国目前并非成员国,但若在海牙协定成员国有经常居所,依然可以使用该程序。

![[!--oldtitle--]](/d/file/p/2022/10-21/244d073a114df42f33ed7a9752a40cd8.jpg)